因工作需要,经研究决定,漳州市海洋与渔业执法支队拟面向社会公开招聘劳务派遣人员32名,具体如下:
一、招聘条件
(一)招聘基本条件
1.具有中华人民共和国国籍;
2.拥护《中华人民共和国宪法》,拥护中国共产党领导和社会主义制度;
3.具有良好的政治素质和道德品行;
4.具有正常履行职责的身体条件,符合公务员录用体检标准;
5.应聘者年龄为18周岁以上、38周岁(含)以下(1988年1月至2008年1月期间出生);
6.符合岗位要求的资格条件和工作能力。
有海上工作经历的退伍军人和残疾人(不影响正常协助执法)优先。
1.曾因犯罪受过刑事处罚的人员或曾被开除公职的人员;
2.被开除中国共产党党籍的人员;
3.尚未解除党纪、政纪处分或正在接受纪律审查的人员;
4.涉嫌违法犯罪正在接受司法调查尚未作出结论的人员;
5.在各级各类公务员、事业单位公开考试中因违规违纪行为被记入考生诚信档案,且记录期限未满人员;
6.现役军人、普通高等院校全日制在读的非应届毕业生;
7.报考人员不得报考聘用后即构成回避关系的招考职位;
8.法律法规、政策规定的其他情形人员。
应聘者应认真阅读本次公开招聘考试工作的有关规定,核对本岗位报考条件;应聘者提交的报考信息应当真实、准确,提供虚假报考信息的,一经查实,取消考试或聘用资格。对伪造、变造有关证件、材料、信息,骗取考试资格的,将按有关规定予以处理。
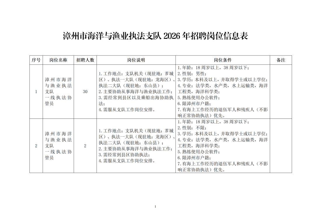
详见附件《漳州市海洋与渔业执法支队2026年招聘岗位信息表》。
(一)报名时间
2026年1月19日8:00至2026年1月23日17:00
(二)报名方式
1.本次招聘采取网上报名的方式进行,不设现场报名点,每名应聘者只能报名应聘1个岗位,多报无效。
2.符合条件的应聘者请登录“漳州人才人事网”( http://www.zzrcrs.com/)报考,在报名系统填写个人简历和相关信息,并按要求上传本人身份证、户口簿、学历、学位、职(执)业资格、专业技术职务任职资格证明等相关证件的扫描件,同时提供学信网认证的学历证明、取得境外学历学位证书的报考者应提供教育部留学服务中心出具的学历学位认证书。报名人员所填报的报名信息、联系方式等应当准确无误,并确保通信畅通,因填写有误而影响招聘考试的,后果由报名人员自行承担。
3.此次招聘考试参考使用《福建省机关事业单位招考专业指导目录(2025年)》(以下简称《专业指导目录》)进行专业条件设置和审核;涉及研究生学历学位的,参照《专业指导目录》和教育部研究生招生目录进行专业条件设置和审核。
(三)报考资料完整性审查
漳州市海洋与渔业执法支队对应聘者进行报考资料完整性审查,审查截止时间为2026年1月24日17:00,应聘者可自行登录报名网站“漳州人才人事网”( http://www.zzrcrs.com/)查询审查结果。审查通过仅代表报考人员报考资料完整,完成了报名程序。若对审查结果有异议的,需在2026年1月25日17:00前提交申诉,逾期不予受理。审查通过的应聘者请于2026年1月26日8:00—2026年1月26日17:00前登录“漳州人才人事网”确认是否参加考试。未及时确认的报考人员,将视同为不参加考试,取消考试资格。一旦确认“参加考试”或“不参加考试”,则无法修改结果,请考生慎重选择。
(四)笔试
1.笔试时间、地点另行通知,详见准考证。
2.笔试采取闭卷方式进行,考试科目为《综合基础知识》。
3.笔试成绩满分100分,合格线为60分。在笔试成绩合格的人员中,按照岗位招聘人数1:3比例从高分到低分排名确定进入面试人员,不足1:3比例的按实际人数确定;如遇最后一名入围人员笔试成绩相同的,则一同进入面试。
(五)资格初审
漳州市海洋与渔业执法支队对入围面试的应聘者,进行资格初审,初审不合格的,将另行通知。若对初审结果有异议的,需在接到通知之日起2日内提交申诉,逾期不予受理。
(六)面试
1.面试时间、地点另行通知。
2.面试采用结构化形式进行,面试成绩满分100分,合格分为60分。未按时参加面试者,视为自动放弃其面试资格。
(七)成绩计算和体检人选确定
总成绩按笔试成绩和面试成绩各占50%的比例计算,仅面试的岗位,面试成绩即为总成绩。笔试成绩、面试成绩、总成绩均采用四舍五入方式取小数点后2位确定。按照岗位招聘人数1:1比例在总成绩合格的人员中从高分到低分排名确定进入体检人选。
(八)体检、资格复审与政审
1.资格复审和政审:资格复审和政审时间和地点另行通知。未按规定时间、地点参加资格复审和政审的,视为自动放弃本次应聘。资格复审和政审时需提交以下材料:
(1)本人身份证、户口簿、学历、学位、《教育部学历证书电子注册备案表》或教育部留学服务中心出具的学历学位认证书、职(执)业资格、专业技术职务任职资格证书复印件各1份,同时提交上述证件的原件备查。
(2)相关工作经历证明材料:提供聘书、合同或当地人社部门盖章的社保证明或所在单位人事部门提供的具体岗位工作证明等。
(3)无犯罪记录证明、无失信证明及本单位要求提供的相关材料。
对资格复审结果有异议的需当场提出,未当场提出异议的将不予受理。如发现弄虚作假情节或存在不得录用的问题,取消其录用资格。
2.组织体检:按照有关规定组织拟聘用人选进行体检,体检标准和项目参照公务员录用体检标准执行。体检费用由应聘者自理。拟聘用人选对体检结果有异议的,必须在5个工作日内提出复检申请,可视情况组织复检,并以复检结果为最终体检结论。未按规定时间、地点参加体检的,视为自动放弃本次应聘。
(九)递补
面试前,因考生主动放弃或被取消面试资格,将在笔试成绩合格的人员中按高分到低分依次递补;如遇体检、政审、查档不合格或主动放弃的,可视情况在同岗位总成绩合格的人员中按高分到低分依次递补。
(十)公示与聘用
拟聘用人员名单在“漳州人才人事网”( http://www.zzrcrs.com/)进行公示、并接受社会监督,公示期为5个工作日。公示期满后,没有问题或反映的问题经查实不影响聘用的,按有关规定和程序办理聘用手续。聘用期限按《劳动合同法》有关规定执行。
1.漳州市海洋与渔业执法支队薪酬待遇按照相关标准执行。
2.所有公开招聘人员实行试用期制度,试用期2个月,期满经考核合格者,签订劳动合同(时间从试用期算起),考核不合格的予以解聘。拟聘用人员应在接到用人单位聘用通知后15日内报到或办理相关手续,若无正当理由又不告知原因未按时报到的,取消聘用资格。
3.本次考试纪律按照人力资源和社会保障部《事业单位公开招聘违纪违规行为处理规定》(人社部令第35号)有关规定执行。
4.本次招聘不指定考试辅导用书,不举办也不委托任何机构举办考试辅导培训班。目前社会上出现的假借招聘单位考试命题组、考试教材编委会、招考部门授权等名义举办的辅导班、辅导网站或发行的出版物等,均与本次考试无关,郑重提醒广大报考者要诚信考试,提高警惕,切勿上当受骗。
5.本招聘公告由漳州市海洋与渔业执法支队负责解释,其它未尽事宜按照国家、省、市有关文件规定执行。本次招聘人员为劳务派遣用工形式,需与劳务派遣公司签订劳动合同。
6.联系方式
(1)联系部门:漳州市海洋与渔业执法支队
(2)联系电话:2898962(联系时间为工作日8:00-12:00,14:30-17:30)
(3)联系地址:漳州市海洋与渔业执法支队
附件:漳州市海洋与渔业执法支队2026年招聘岗位信息表
长者模式
无障碍浏览